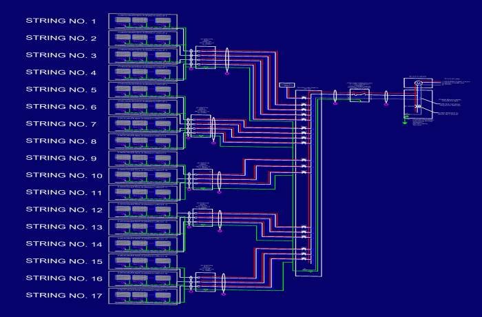
Our specialty at Sunspire Energy is offering thorough Commercial Solar Permit Design services that are customized to each company's particular requirements. Our knowledgeable staff makes sure your solar installations abide by regional laws, which speeds up the approval process and guarantees project completion on schedule.
Knowledge of Local Regulations
It might be difficult to navigate the intricacies of regional utility needs and building codes. Our staff is knowledgeable about these rules and will make sure your project satisfies all requirements.
Tailored Design Solutions
We are aware that every company has different energy requirements. Our designs, whether for ground-mounted solar farms or rooftop installations, are made to maximize system efficiency and energy savings.
Fast Turnaround Times
Time is critical in commercial projects. Depending on the size and complexity of the project, we provide a 24-hour turnaround for drawings that are ready for permits.
End-to-End Support
We offer full support, including expert technical evaluations and stamp services, from the very beginning of the design to the final approval, guaranteeing a simple permitting procedure.
- Compliance Assurance:To reduce the possibility of delays, we make sure that all plans comply with regional building codes and utility standards.
- Cost-Effective Solutions: To reduce the possibility of delays, we make sure that all plans comply with regional building codes and utility standards.
- Sustainability Commitment:To reduce the possibility of delays, we make sure that all plans comply with regional building codes and utility standards.
Are You All Set to Begin?
To explore your needs for a commercial solar project, get in touch with us right now. To ensure a smooth transition to sustainable energy solutions, our staff is here to assist you at every stage of the permitting procedure.